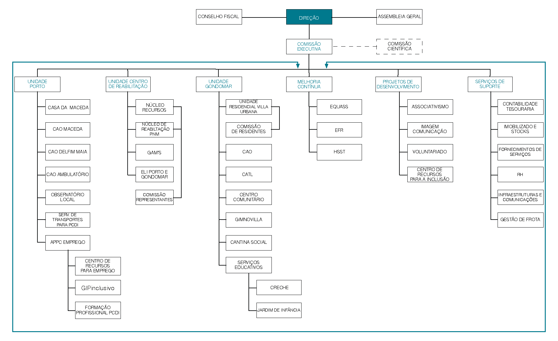
A atual organização interna dos serviços da APPC, espelha-se no organograma vigente neste ano e que a seguir se apresenta:
Considerando o extenso universo de serviços e de clientes da APPC procurou-se alinhar sob três unidades orgânicas e seguindo critérios de distribuição geográfica.
- 17 acordos de cooperação e de gestão com o Centro Distrital de Segurança Social do Porto – Instituto de Segurança Social IP;
- O protocolo com a Direção Geral dos Estabelecimentos de Ensino do Ministério da Educação para apoiar a educação inclusiva e;
- os quatro acordos para a qualificação e emprego para pessoas com deficiência e incapacidade (onde se inclui a formação profissional), por protocolo com o Instituto de Emprego e Formação Profissional, IP.
Para o diário funcionamento de toda a estrutura contribuem os serviços de suporte, onde se incluem os serviços de tesouraria e contabilidade, de gestão de stock e imobilizado, recursos humanos, frota, serviços externos, comunicações e manutenção de infraestruturas.
Consideram-se “projetos” os que concorrem para o desenvolvimento e crescimento da organização, como sejam as dinâmicas de promoção do associativismo, do voluntariado e da imagem e comunicação institucional.
Porque a APPC é uma organização certificada com o selo da excelência, a melhoria contínua está presente e determina a atuação de todos os serviços. Nesta se incluem naturalmente as diretrizes do referencial europeu de referência Equass, as obrigações legais da higiene, saúde e segurança no trabalho e as iniciativas de conciliação enquanto entidade familiarmente responsável.
Toda esta estrutura é colocada diariamente em ação por mais de 250 colaboradores e 40 voluntários que nela desempenham as suas funções.
Todos os dias, e com regularidade, atendemos cerca de 1.200 pessoas, com e sem deficiência, dos mais pequeninos aos adultos, e sem limite de idades.

